TE19系列液壓站
發布時間:2018-01-24來源:礦井提升機點擊:21320

TE190、TE191液壓站
液壓站是礦井提升機制動系統的動力源、TE190、TE191液壓站是我公司新開發的產品,它可為各種型號提升機的盤型制動閘配套使用,也可為各類調壓式液動機械配套使用。
該型號完全滿足2016年版的《煤礦安全規程》第425條關于“安全制動必須有并聯冗余的回油通道”的規定
一、 型號組成

二、參數
額定壓力:7Mpa 12Mp兩種規格
油泵*油壓:14Mpa
殘 壓:≤0.5Mpa
油泵排量:14升/分
工作油溫:15℃—65℃
用油牌號:N32#抗磨液壓油(冬季)
N46#抗磨液壓油(夏季)
比例調壓裝置允許*輸入電流:800mA
電機功率/轉速:2.2KW/1400R
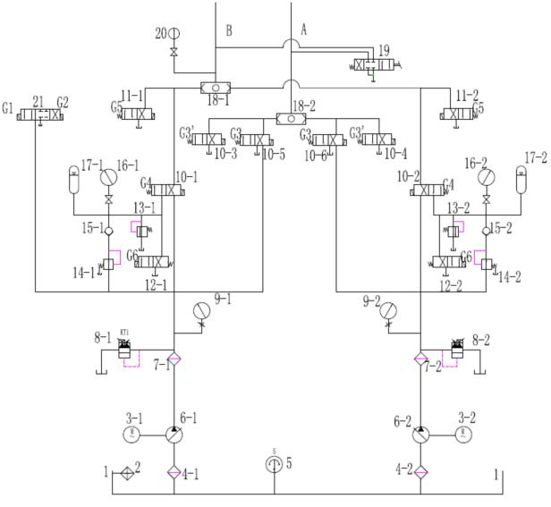
三、工作原理圖

備注:工作原理圖中的序號名稱詳見表1
1 | 油箱 | 8 | 比例溢流閥 | 15 | 單向閥 |
2 | 電加熱器 | 9 | 電接點壓力表 | 16 | 壓力表 |
3 | 電機 | 10 | 電磁換向閥 | 17 | 氮氣畜能器 |
4 | 吸油濾芯 | 11 | 電磁換向閥 | 18 | 液動換向閥 |
5 | 電接點溫度計 | 12 | 電磁換向閥 | 19 | 出油濾油器 |
6 | 齒輪泵 | 13 | 溢流閥 | 20 | 壓力傳感器 |
7 | 出油濾油器 | 14 | 減壓閥 | 21 | 電磁換向閥 |
表1 元器件明細表
電磁閥工作狀態 | G1 | G2 | G3 | G4 | G5 | G6 | |
正常工作 | - | - | + | + | + | - | |
井中緊急制動 | - | - | - | - | 延時- | 延時+ | |
井口緊急制動 | - | - | - | - | - | + | |
離合器 狀態 | 打開 | + | - | - | - | - | - |
固定滾筒轉動 | + | - | + | - | - | - | |
合上 | - | + | - | - | - | - | |
表2 工作連鎖表
四、常用配件規格型號
序號 | 代號 | 名稱與規格 | 序號 | 代號 | 名稱與規格 |
1 | 0形密封圈 | φ12*1.8 | 12 | 溫度表 | 0-100°C |
2 | 0形密封圈 | φ12*2.1 | 13 | 蓄能器 | NXQ-A-0.63/20-L-Y |
3 | 0形密封圈 | φ16*2.4 | 14 | 液位計 | YWZ-1507 |
4 | 0形密封圈 | φ16*2.1 | 15 | 精濾油器 | HDX-63×10 |
5 | 電液調壓閥 | JYB-03-C-20 | 16 | 壓差返訊器 | CS-V |
6 | 油泵 | CBN-10 | 17 | 濾油器 | ZU-H25×20S |
7 | 三相異步電動機 | 2.2KW | 18 | 溢流閥 | MRV-2P |
8 | 通氣閥 | / | 19 | 單向閥 | MCV-02P |
9 | 壓力表 | 0-10MPa | 20 | 減壓閥 | MBRV-02P |
10 | 電接點壓力表 | 0-10MPa | 21 | 電磁閥 | DSG-01-2B3-D24-N-50 |
11 | 壓力表開關 | KA-1.8/2DE |
